文库 房地产 房地产

联合资信:中国IDC市场竞争要素与风险分析:数字地产红海泛舟

9页     2022-12-30   31   收藏0   喜欢0   评分-   10积分
联合资信:中国IDC市场竞争要素与风险分析:数字地产红海泛舟 第1页
联合资信:中国IDC市场竞争要素与风险分析:数字地产红海泛舟 第2页
联合资信:中国IDC市场竞争要素与风险分析:数字地产红海泛舟 第3页
联合资信:中国IDC市场竞争要素与风险分析:数字地产红海泛舟 第4页
联合资信:中国IDC市场竞争要素与风险分析:数字地产红海泛舟 第5页
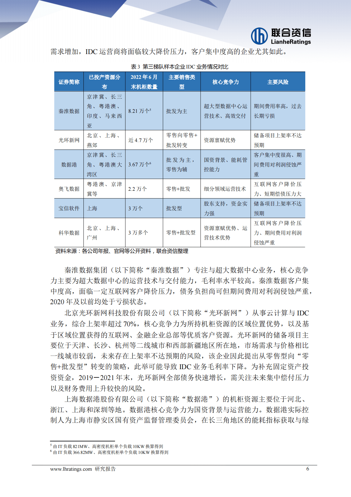
联合资信:中国IDC市场竞争要素与风险分析:数字地产红海泛舟 第6页
文档描述
联合资信:中国IDC市场竞争要素与风险分析:数字地产红海泛舟
下载提示

星展文库所有资源均由用户上传分享,仅供网友学习交流,未经上传用户书面授权,请勿作商用。
1、本文档下载后文档不带水印,支持完整阅读内容或进行编辑。
2、当您下载文档后,并不意味着拥有了版权,文档仅供网友学习交流,不得用于其他商业用途。
3、本站所有内容均由合作方或网友上传,本站不对文档的完整性、权威性及其观点立场正确性做任何保证或承诺!
4、本本所有内容不构成任何投资建议,不具有任何指导和买卖意见。
5、如文档内容存在违规,或者侵犯商业秘密、侵犯著作权等,请立即与我们联系。

这个人很懒,什么都没留下
个人认证 查看用户
该文档于 上传